Technobius, 2025, 5(3), 0083, DOI: https://doi.org/10.54355/tbus/5.3.2025.0083

Technobius

https://technobius.kz/

e-ISSN

2789-7338

 

 

Article

Utilization of water treatment plant sludge in concrete mix

 

Kairat Ospanov1,*, Dariusz Andraka2, Manat Alzhigitova1, Bakhtiyar Kabylbekov1,

Gulbanu Mukhanova3

 

1Department of Hydrogeology, Institute of Geology and Oil-Gas Business, Satbayev University, Almaty, Kazakhstan

2Department of Water Supply and Sewage Systems, Faculty of Civil Engineering and Environmental Sciences, Bialystok University of Technology, Bialystok, Poland

3State Municipal Enterprise «Almaty Su», Almaty, Kazakhstan

*Correspondence: k.ospanov@satbayev.university

 

 

Abstract. This article presents the results of research on the processing of sludge generated at the Main Treatment Facilities (MTF) of Almaty, Kazakhstan, for use in concrete mixes. A nominal concrete mix composition was selected for sample production, consisting of Portland cement, crushed stone, sand, water, Interplast AT superplasticizer, and sludge from the horizontal settling tanks of the MTF. Samples were tested for compressive and flexural strength, water absorption, permeability, and density, revealing that replacing 5% sand with MTF sludge decreases compressive and flexural strengths at 28 days by 13.3% and 3.7%, respectively. In terms of water absorption, the best performance was observed in the sample containing 10% sludge from the MTF replacing part of the sand.

Keywords: water treatment, settling tank, water supply, sludge, paving slab, strength, water absorption, permeability.

 

1. Introduction

 

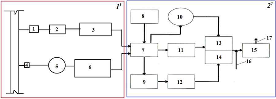
Water supply and wastewater services in Almaty are provided by the State Municipal Enterprise «Almaty Su». The city’s water supply is from 4 main sources: the Bolshaya Almatinka and Malaya Almatinka rivers, as well as underground wells from the Almaty and Talgar aquifers. The total design capacity of these sources is 1.343 thousand m³/day. The water intake from the Bolshaya Almatinka River with its treatment facilities is a key source of Almaty’s drinking water, meeting approximately 35% of the city's demand. The Main Water Treatment Facilities (MTF) are located in the southwest of Almaty, on the right bank of the Bolshaya Almatinka River, on a site with a slight slope from southwest to northeast. The maximum designed capacity of the MTF is 254 thousand m³/day [1]. The technological scheme of the Almaty MTF is shown in Figure 1 [2], [3].

 

Figure 1 – Technological scheme of the MTF [2], [3]: 11 – Water intake structures; 22 – Water treatment facilities; 1 – Ice discharge; 2 – Sand trap; 3 – Daily regulation basin (DRB-1), 4 – Venturi flume; 5 – Radial settling tank; 6 – Daily regulation basin (DRB-2); 7 – Distribution chamber; 8 – Reagent facility; 9 – Drum screens; 10 – Radial settlers with spiral guides; 11 – Vertical settlers; 12 – Horizontal settlers; 13 – Rapid filters (2nd stage); 14 – Rapid filters (3rd stage); 15 – Clear water reservoirs; 16 – Sodium hypochlorite dosing for disinfection; 17 – Water supply to consumers.

 

According to Figure 1, at the MTF, sludge is generated in radial settlers with spiral guides, in vertical settlers, and in horizontal settlers. Sludge removal from the settlers is performed using hydrostatic pressure to discharge it into the sewer system. Currently, sludge from the Almaty water treatment facilities is disposed of through the municipal sewer network, which then directs it to the wastewater treatment facilities. The problem of sludge utilization from water treatment facilities is of particular importance as it has both environmental and economic significance, contributing to the recovery of raw materials and resources. The level of sludge utilization in Kazakhstan remains low.

Sludge forms during clarification and sedimentation at various stages of water treatment and typically amounts to 1-3% of the volume of treated water. The main objectives of sludge treatment are to ensure environmental safety, reduce sludge volume to minimize landfill area requirements, and prepare sludge for reuse as secondary raw materials Depending on the water treatment technology, sludge may form in settling tanks, clarifiers with suspended sludge layers, during sedimentation of filter backwash water, contact clarifiers, and others [4], [5].

One of the most promising uses for water treatment sludge is in the production of construction materials [6]. Sludges containing clay fractions can be added to raw mixes for ceramic materials, improving plasticity, reducing firing temperature, or replacing part of the traditional clay components [7], [8].

An interesting approach involves producing alumina cement from natural water sludge [9]. Sludge can be used as an additive in cement production or as a component of concrete mixtures. Depending on its chemical composition, it may serve as a mineral additive, filler, or modifying component [9], [10]. Although not directly related to construction materials, it is worth mentioning that sludge rich in organic matter can be used to produce soil substrates for landscaping. Studies have shown that such substrates exhibit excellent anti-erosion properties [11]. Among all options, the utilization of water treatment sludge in construction materials and products appears to be the most promising. Processed sludge represents a key reserve of material and energy resources for the construction industry and related sectors. However, applying such sludge utilization methods in Kazakhstan requires further research, as these approaches may sometimes degrade the quality of the final products and may not always be environmentally sound. Therefore, there is a need to develop highly efficient technologies for the use of water treatment sludge in construction materials that consider Kazakhstan’s specific natural and climatic conditions.

This study proposes using sludge from Almaty’s water treatment facilities as an additive in concrete mixtures. Laboratory experimental research was conducted to determine the optimal sludge content in concrete mixtures.

 

2. Methods

 

To produce concrete mixtures containing sludge from the MTF, a nominal concrete mix was selected. The initial mix design (without additives) was calculated using the method described in [12]. This method is based on determining the total absolute volumes of materials needed to produce 1 m³ of concrete.

The primary components for producing concrete samples included Portland cement, crushed stone, sand, water, sludge from the horizontal settlers of the MTF, and the Interplast AT superplasticizer.

In the laboratory experiments, the binder used was Portland cement CEM II/A-K(S-I) 32.5N, M450, produced by the Zhambyl Cement Production Company, LLP (Taraz, Kazakhstan).

The Interplast AT superplasticizer manufactured by GOODHIM (Krasnoyarsk, Russia) was used as a plasticizing additive. The tap water per [13] was used for mixing. The superplasticizer was added together with the mixing water.

The fine aggregate was construction sand produced in Kazakhstan, with a particle size range of 1.3 mm to 3.5 mm. The coarse aggregate was crushed stone produced in Kazakhstan. Albite porphyry crushed stone with particle sizes ranging from 5 to 20 mm, free of clay lumps, was used. The crushed stone had a strength grade of M1400, wear resistance grade I1, no weak particles, and frost resistance grade F300. Its bulk density was 1430 kg/m³.

Sludge for the laboratory experiments was obtained from the horizontal settlers of the MTF by the State Municipal Enterprise «Almaty Su». Sampling was performed manually. After air drying, the sludge had a moisture content of 2.1%.

Concrete samples were produced according to the mix composition shown in Table 1.

 

Table 1 – Composition of the studied concrete mixes per 1 m3

Mix No.

Cement, kg

Crushed Stone, kg

Sand, kg

Water, kg

Superplasticizer, l

Sludge from, kg

1 (design)

310

1219

661

180

-

-

2 (reference)

310

1219

661

180

3.72

-

3

310

1219

628

180

3.72

33

4

310

1219

595

180

3.72

66

5

310

1219

562

180

3.72

99

 

Some photographs of concrete samples and sludge from the MTF are shown in Figure 2.

 

Figure 2 – Photographs of concrete samples and sludge from the MTF

 

Sample testing was conducted using standard methods in the laboratories of Satbayev University (Almaty, Kazakhstan).

Flexural and compressive strength tests were performed on 100×100×400 mm and 100×100×100 mm samples following [14]. The water absorption of the concrete samples was measured to assess their suitability for use in paving slab production according to [15]. The water permeability of the concrete samples was determined next. Water permeability refers to the concrete’s ability to resist water penetration under pressure, which is a key indicator of its quality and durability [16]. Several methods can be used to measure concrete water permeability, including the "wet spot" method, filtration coefficient, "depth of water penetration," and "air permeability." The latter method and an AGAMA-2RM device were used in this study. Two sets of control samples, each containing eight cylindrical samples (form FC-150), were prepared. The samples were fully cured (28 days) under standard conditions (temperature 20 ± 2 °C, relative humidity 95 ± 5%) according to [17]. The density testing was conducted according to [18].

 

3. Results and Discussion

 

Figure 3 shows the results of compression tests.

 

Figure 3 – Compressive strength of the samples

 

Analysis of the obtained results shows that the highest compressive strength at 28 days is achieved in mix No. 2, reaching 39.1 MPa. Mix No. 5, in turn, demonstrates the lowest strength at all stages: 12.3 MPa at 3 days, 18.2 MPa at 7 days, and 24.5 MPa at 28 days. These data may indicate low reactivity or a suboptimal composition of mix No. 5.

Figure 4 shows the results of the tests for the flexural strength.

 

Figure 4 – Flexural strength of the samples

 

Analysis of the results shown in Figures 3 and 4 indicates that even with the introduction of 5% water supply sludge from the MTF to replace part of the sand, the strength characteristics of the concrete mix decrease. The achieved strength indicators suggest the potential for producing concrete paving slabs using the developed concrete mixes with the addition of up to 5% of water treatment plant sludge. Overall, the use of dewatered water supply sludge in concrete production is considered highly promising due to potential economic and environmental benefits.

Figure 5 shows the results of water absorption tests.

Figure 5 – Water absorption of samples

 

The results of laboratory tests of concrete samples for water absorption show significant variations depending on the mix composition. Mix No. 4, prepared with a sand-to-sludge ratio of 10%, exhibited the lowest water absorption at 4.2%. This indicates its denser structure compared to other mixes, which is a favorable factor for concrete durability. Conversely, mix No. 1 has the highest water absorption at 5.2%, which may indicate a more porous structure or a greater number of voids in the mix, potentially reducing its resistance to water and frost. In general, lower water absorption indicates a denser concrete structure and, consequently, better resistance to aggressive environmental impacts.

Table 2 shows the results of air permeability tests.

 

Table 2 – Permeability of the samples

Mix Number

Air permeability resistance of concrete samples (m), s/cm³

Air permeability parameter (a), cm³/s

Water permeability grade, W

1 (design)

6.2

0.161

W6

2 (reference)

6.4

0.156

W6

3

7.1

0.141

W6

4

9.6

0.104

W8

5

9.9

0.101

W8

 

Analysis of the air permeability data shows that mixes No. 4 and No. 5 demonstrate the best performance, achieving a rating of W8 due to their high resistance to air penetration. In contrast, mixes No. 1, No. 2, and No. 3 have a lower rating of W6, indicating a less dense structure and, consequently, lower water resistance. The increased resistance of the concrete to air penetration is attributed to the improved quality of the modified cement matrix and concrete structure due to the presence of MTF sludge and the Interplast AT superplasticizer.

Figure 6 shows the results of density tests.

 

Figure 6 – Summary data on the density index

 

Analysis of the results in Figure 6 shows that mix No. 1 demonstrates the highest density (2220 kg/m³), slightly ahead of mix No. 2 (2210 kg/m³) and mix No. 3 (2209 kg/m³). Mixes No. 4 (2141 kg/m³) and No. 5 (2104 kg/m³) show lower density values, with mix No. 5 having the lowest density among all presented mixes. This indicates that replacing part of the sand with water supply sludge from the MTF results in a decrease in the density of concrete products.

 

4. Conclusions

 

Based on the results of laboratory experimental studies, it was established that the addition of the Interplast AT superplasticizer at a dosage of 1.2 liters per 100 kg of cement to concrete products leads to a significant increase in their strength: compressive strength at 28 days increases by 18.7%, and flexural tensile strength at 28 days increases by 7.4%.

It was also established that introducing 5% water supply sludge from the Main Treatment Facilities (MTF) of Almaty to replace part of the sand results in reduced strength characteristics of concrete products: compressive strength at 28 days decreases by 13.3%, and flexural tensile strength at 28 days decreases by 3.7%. The achieved strength indicators suggest the feasibility of producing concrete paving slabs using the developed concrete mixes with up to 5% sludge addition.

Laboratory test results for water absorption of concrete samples depending on the mix composition showed that the best performance was achieved with mix No. 4, prepared with a sand-to-sludge ratio of 10%. It was also found that replacing part of the sand with water supply sludge reduces the density of concrete products. Overall, the use of dewatered water supply sludge in concrete production is considered highly promising due to its potential economic and environmental benefits.

 

Acknowledgments

This research was funded by the Committee of Science of the Ministry of Science and Higher Education of the Republic of Kazakhstan (Grant No. BR21882292).

 

References

[1]   Almaty Su, “Technological Regulations for the Operation of the Main Water Treatment Facilities on the Bolshaya Almatinka River in Almaty City,” Almaty, 2015.

[2]   K. Ospanov, Ye. Kuldeyev, U. Onglassyn, S. Merkuryeva, and G. Mukhanova, “Selecting a flocculant for treating sludge from wastewater treatment plants in Almaty,” Water, land and forest resources, no. 4 (104), pp. 297–308, Dec. 2024, doi: 10.37884/4-2024/31.

[3]   K. Ospanov, E. Kuldeyev, D. Andraka, and M. Alzhigitova, “Pilot Study on the Possibility of Improving Water Treatment Sludge Management in Almaty,” Water (Basel), vol. 16, no. 19, p. 2849, Oct. 2024, doi: 10.3390/w16192849.

[4]   L. I. Qrenawi and F. K. J. Rabah, “Sludge management in water treatment plants: literature review,” Int J Environ Waste Manag, vol. 27, no. 1, p. 93, 2021, doi: 10.1504/IJEWM.2021.111909.

[5]   S. N. F. Zakaria, H. A. Aziz, Y.-T. Hung, M.-H. S. Wang, and L. K. Wang, “Treatment of Hazardous Sludge from Water and Wastewater Treatment Plants,” in Industrial Waste Engineering. Handbook of Environmental Engineering, vol. 28, Cham: Springer, 2023, pp. 1–41. doi: 10.1007/978-3-031-46747-9_1.

[6]   Z. He et al., “Recycling drinking water treatment sludge in construction and building materials: A review,” Science of The Total Environment, vol. 926, p. 171513, May 2024, doi: 10.1016/j.scitotenv.2024.171513.

[7]   I. U. Aubakirova, “Use of sludge from water treatment plants in the production of building materials,” Water and Ecology, vol. 25, no. 4, pp. 32–37, 2020, doi: 10.23968/2305-3488.2020.25.4.32-37.

[8]   S. Ya. Davidov, R. A. Apakashev, and L. N. Oleynikova, “The variant of using precipitation water treatment for the production of building and ceramic materials,” NOVYE OGNEUPORY (NEW REFRACTORIES), no. 4, pp. 3–8, May 2023, doi: 10.17073/1683-4518-2023-4-3-8.

[9]   T. M. S. Agra, V. M. E. Lima, P. E. A. Basto, and A. A. Melo Neto, “Characterizing and processing a kaolinite-rich water treatment sludge for use as high-reactivity pozzolan in cement manufacturing,” Appl Clay Sci, vol. 236, p. 106870, May 2023, doi: 10.1016/j.clay.2023.106870.

[10] C. Y. Ching, M. J. K. Bashir, N. Choon Aun, and M. A. A. Aldahdooh, “Sustainable production of concrete with treated alum sludge,” Constr Build Mater, vol. 282, p. 122703, May 2021, doi: 10.1016/j.conbuildmat.2021.122703.

[11] R. Aline, M. Edy Lenin Tejeda, and B. Maria Eugenia Gimenez, “Reuse of water treatment plant sludge mixed with lateritic soil in geotechnical works,” Environmental Challenges, vol. 7, p. 100465, Apr. 2022, doi: 10.1016/j.envc.2022.100465.

[12] J. Dragomirová, M. Palou, K. Gméling, V. Szilágyi, I. Harsányi, and L. Szentmiklósi, “Experimental Study of Selected Properties of Heavyweight Concrete Based on Analysis of Chemical Composition and Radioactive Elements of its Components,” Solid State Phenomena, vol. 321, pp. 113–118, Jul. 2021, doi: 10.4028/www.scientific.net/SSP.321.113.

[13] GOST 23732-2011. Water for Concrete and Mortar. Technical Specifications. Moscow, Russia, 2019, p. 18.

[14] GOST 10180-2012. Concrete. Methods for Determining Strength Using Control Specimens. Moscow, Russia, 2018, p. 36.

[15] GOST 12730.3-2020. Concrete. Method for Determining Water Absorption. Moscow, Russia, 2021, p. 14.

[16] T. K. Akchurin, V. D. Tukhareli, and O. Yu. Pushkarskaya, “The Modifying Additive for Concrete Compositions Based on the Oil Refinery Waste,” Procedia Eng, vol. 150, pp. 1485–1490, 2016, doi: 10.1016/j.proeng.2016.07.087.

[17] GOST 12730.5-2018. Concrete. Methods for Determining Water Permeability. Moscow, Russia, 2019, p. 23.

[18] GOST 12730.1-2020. Concrete. Method for Determining Density. Moscow, Russia, 2021, p. 18.

 

 

Information about authors:

Kairat Ospanov – Candidate of Technical Sciences, Professor, Department of Hydrogeology, Institute of Geology and Oil-Gas Business, Satbayev University, Almaty, Kazakhstan, k.ospanov@satbayev.university

Dariusz Andraka PhD, Professor, Department of Water Supply and Sewage Systems, Faculty of Civil Engineering and Environmental Sciences, Bialystok University of Technology, Bialystok, Poland, d.andraka@pb.edu.pl

Manat Alzhigitova Senior Lecturer, Department of Hydrogeology, Institute of Geology and Oil-Gas Business, Satbayev University, Almaty, Kazakhstan, m.alzhigitova@satbayev.university 

Bakhtiyar Kabylbekov – Master Student, Department of Hydrogeology, Institute of Geology and Oil-Gas Business, Satbayev University, Almaty, Kazakhstan, b12345r@mail.ru

Gulbanu Mukhanova – Head of Department, State Municipal Enterprise «Almaty Su», Almaty, Kazakhstan, gulbanu.mukhanova.67@mail.ru

 

Author Contributions:

Kairat Ospanov – concept, methodology, data collection, testing, modeling, analysis, interpretation, drafting, editing, funding acquisition.

Dariusz Andraka – concept, methodology, resources, data collection.

Manat Alzhigitova data collection, testing, modeling, analysis, visualization, interpretation.

Bakhtiyar Kabylbekov – data collection, testing, modeling.

Gulbanu Mukhanova – resources, data collection, analysis, visualization, interpretation, editing.

 

Conflict of Interest: The authors declare no conflict of interest.

 

Use of Artificial Intelligence (AI): The authors declare that AI was not used.

 

Received: 09.06.2025

Revised: 25.08.2025

Accepted: 26.08.2025

Published: 02.09.2025

 

Copyright: @ 2025 by the authors. Licensee Technobius, LLP, Astana, Republic of Kazakhstan. This article is an open access article distributed under the terms and conditions of the Creative Commons Attribution (CC BY-NC 4.0) license (https://creativecommons.org/licenses/by-nc/4.0/).